Product Summary
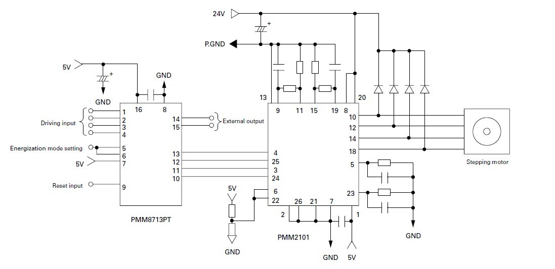
The PMM8713PT is an universal controller IC for the 2-phase stepping motor drive.
Parametrics
PMM8713PT absolute maximum ratings: (1)Source voltage VCC: -0.3~7 V; (2)Output current: H level IOH: -35mA; L level IOL: 35mA; (3)Input voltage VIN: -0.3~VCC+0.3 V; (4)Input current IIN: ±10 mA; (5)Operating current Topr: -20~85℃; (6)Conservation temperature Tstg: -40~125℃.
Features
PMM8713PT characteristics: (1)Universal controller : 1EX / 1-2EX / 2EX; (2)Source voltage: Vcc=4.5~5.5V; (3)High output current: 24mA min (sink, source); (4)High noise margin: Schmitt trigger circuit is incorporated for the all input terminals; (5)2 types of pulse input: 2 input mode (CW, CCW input mode); 1 input mode (CK, U/D input mode); (6)Excited status verification monitor: Outputs the monitor signal of the controller status.
Diagrams

| Image | Part No | Mfg | Description | ![]() |
Pricing (USD) |
Quantity | ||||||||
|---|---|---|---|---|---|---|---|---|---|---|---|---|---|---|
![]() |
![]() PMM8713PT |
![]() Other |
![]() |
![]() Data Sheet |
![]() Negotiable |
|
||||||||
| Image | Part No | Mfg | Description | ![]() |
Pricing (USD) |
Quantity | ||||||||
![]() |
![]() PMM8713PT |
![]() Other |
![]() |
![]() Data Sheet |
![]() Negotiable |
|
||||||||
![]() |
![]() PMM8714PT |
![]() Other |
![]() |
![]() Data Sheet |
![]() Negotiable |
|
||||||||
![]() |
![]() PMM8218TSR |
![]() Ericsson Power Modules |
![]() DC/DC Converters .8-5.5 Vdc 50A Iso Input 8-14V 275W |
![]() Data Sheet |
![]()
|
|
||||||||
![]() |
![]() PMM8218TS |
![]() Ericsson Power Modules |
![]() DC/DC Converters .8-5.5 Vdc 50A Iso Input 8-14V 275W |
![]() Data Sheet |
![]()
|
|
||||||||
![]() |
![]() PMM8218TP |
![]() Ericsson Power Modules |
![]() DC/DC Converters .8-5.5 Vdc 50A Iso Input 8-14V 275W |
![]() Data Sheet |
![]()
|
|
||||||||
(Hong Kong)










