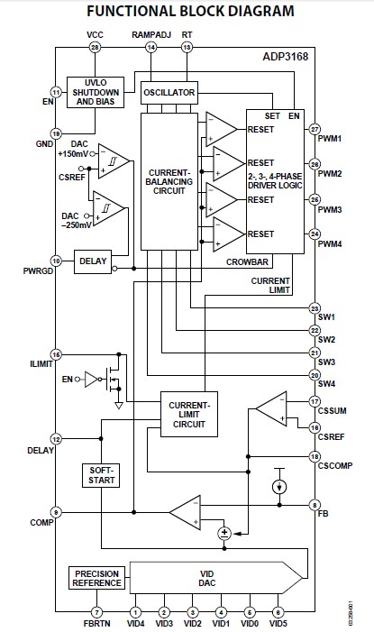
Product Summary
The ADP3168 is a highly efficient, multiphase, synchronous buck switching regulator controller optimized for converting a 12 V main supply into the core supply voltage required by high performance Intel processors. It uses an internal 6-bit DAC to read a voltage identification (VID) code directly from the processor, which is used to set the output voltage between 0.8375 V and 1.6 V, and uses a multimode PWM architecture to drive the logic-level outputs at a programmable switching frequency that can be optimized for VR size and efficiency. The phase relationship of the output signals of the ADP3168 can be programmed to provide 2-, 3-, or 4-phase operation, allowing for the construc-tion of up to four complementary buck switching stages.
Parametrics
ADP3168 absolute maximum ratings: (1)VCC: -0.3 V to +15 V; (2)FBRTN: -0.3 V to +0.3 V; (3)VID0 to VID5, EN, DELAY, ILIMIT, CSCOMP, RT, PWM1 to PWM4, COMP: -0.3 V to +5.5 V; (4)SW1-SW4: -5 V to +25 V; (5)All Other Inputs and Outputs: -0.3 V to VCC + 0.3 V; (6)Operating Ambient Temperature Range: 0℃ to 85℃; (7)Operating Junction Temperature: 125℃; (8)Storage Temperature Range: -65℃ to +150℃; (9)Junction to Air Thermal Resistance (θJA): 100℃/W; (10)Lead Temperature (Soldering, 10 sec): 300℃; (11)Vapor Phase (60 sec): 215℃; (12)Infrared (15 sec): 220℃.
Features
ADP3168 features: (1)Selectable 2-, 3-, or 4-phase operation at up to 1 MHz per phase; (2)±10 mV worst-case differential sensing error over temperature; (3)Logic-level PWM outputs for interface to external high power drivers; (4)Active current balancing between all output phases; (5)Built-in Power Good/crowbar blanking supports; (6)On-the-fly VID code changes; (7)6-bit digitally programmable 0.8375 V to 1.6 V output; (8)Programmable short-circuit protection with programmable latch-off delay.
Diagrams

| Image | Part No | Mfg | Description | ![]() |
Pricing (USD) |
Quantity | ||||
|---|---|---|---|---|---|---|---|---|---|---|
![]() |
![]() ADP3168JRU-REEL |
![]() Analog Devices Inc. |
![]() IC REG BUCK 6BIT 2-4PHAS 28TSSOP |
![]() Data Sheet |
![]() Negotiable |
|
||||
![]() |
![]() ADP3168JRU-REEL7 |
![]() Analog Devices Inc. |
![]() IC REG BUCK 6BIT 2-4PHAS 28TSSOP |
![]() Data Sheet |
![]() Negotiable |
|
||||
![]() |
![]() ADP3168JRUZ-REEL |
![]() Analog Devices Inc. |
![]() IC REG BUCK 6BIT 2-4PHAS 28TSSOP |
![]() Data Sheet |
![]() Negotiable |
|
||||
![]() |
![]() ADP3168 |
![]() Other |
![]() |
![]() Data Sheet |
![]() Negotiable |
|
||||
(Hong Kong)









