Product Summary
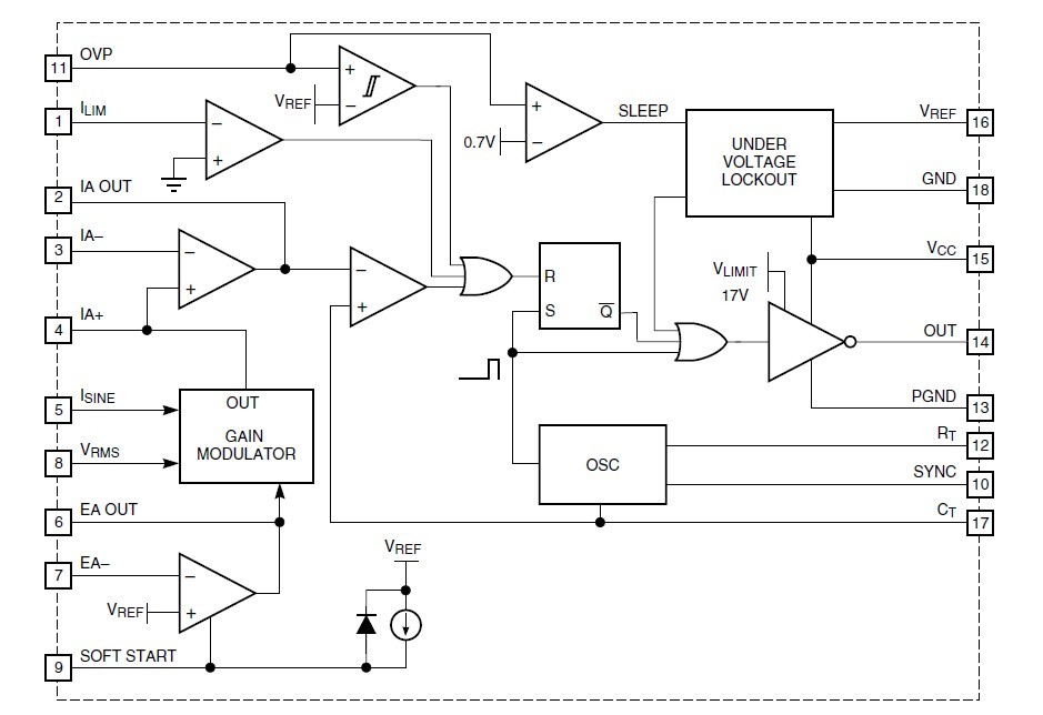
The ML4821CS is a power factor controller. It provides complete control for a boost type power factor correction system using the average current sensing method. Special care has been taken in the design of the device to increase system noise immunity. The ML4821CS includes a precision reference, gain modulator, average current error amplifier, output error amplifier, over-voltage protection comparator, shutdown logic, as well as a high current output.
Parametrics
ML4821CS absolute maximum ratings: (1)Supply Current (ICC): max=35mA; (2)OUT Current, Source or Sink: max=1.0A; (3)Output Energy (capacitive load per cycle): max=5μJ; (4)ISINE Input Current: max=1.2mA; (5)EA OUT Source Current: max=50mA; (6)Oscillator Charge Current: max=2mA; (7)Input Voltage: min=GND-0.3V, max=5.5V; (8)Junction Temperature: max=150℃; (9)Storage Temperature Range: min=-65℃, max=150℃; (10)Lead Temperature (Soldering 10 sec.): max=260℃.
Features
ML4821CS features: (1)Average current sensing for lowest possible harmonic distortion; (2)Average line compensation with brown-out control; (3)Precision buffered 5V reference; (4)1A peak current totem-pole output drive; (5)Overvoltage comparator eliminates output runaway due to load removal; (6)Wide common mode range in current sense comparators for better noise immunity; (7)Large oscillator amplitude for better noise immunity; (8)Output driver internally limited to 17V; (9)Sleep mode shutdown input.
Diagrams

| Image | Part No | Mfg | Description | ![]() |
Pricing (USD) |
Quantity | ||||
|---|---|---|---|---|---|---|---|---|---|---|
![]() |
![]() ML4821CS |
![]() Fairchild Semiconductor |
![]() Power Factor Correction ICs PFC Controller |
![]() Data Sheet |
![]() Negotiable |
|
||||
![]() |
![]() ML4821CS_Q |
![]() Fairchild Semiconductor |
![]() Power Factor Correction ICs PFC Controller |
![]() Data Sheet |
![]() Negotiable |
|
||||
![]() |
![]() ML4821CSX |
![]() Fairchild Semiconductor |
![]() Power Factor Correction ICs PFC Controller |
![]() Data Sheet |
![]() Negotiable |
|
||||
(Hong Kong)









