Product Summary
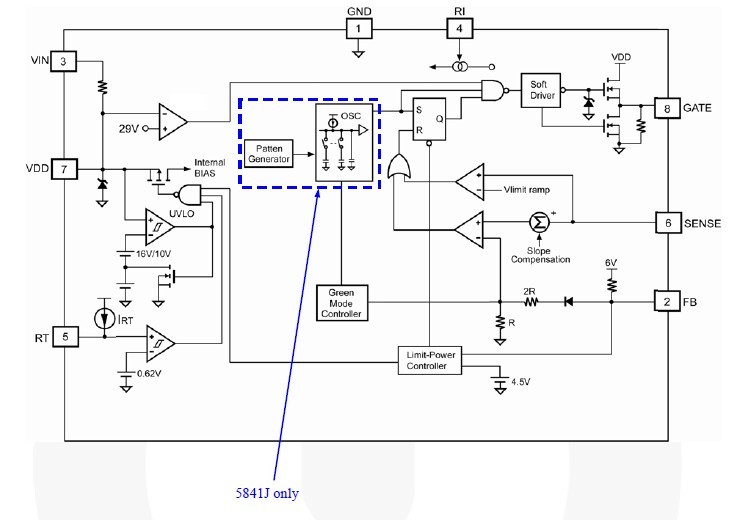
The SG5841DZ is a PWM controller which provides several features to enhance the performance of flyback converters. It provides many protection functions. In addition to cycle-by-cycle current limiting, the internal open-loop protection circuit ensures safety should an open-loop or output-short-circuit failure occur. The device is available in an 8-pin DIP or SOP package. The applications of the SG5841DZ include: Power Adapters, Open-Frame SMPS.
Parametrics
SG5841DZ absolute maximum ratings: (1)VVDD Supply Voltage: 30 V; (2)VVIN Input Terminal: 30 V; (3)VFB Input Voltage to FB Pin: -0.3 to 7.0 V; (4)VSENSE Input Voltage to SENSE Pin: -0.3 to 7.0 V; (5)VRT Input Voltage to RT Pin: -0.3 to 7.0 V; (6)VRI Input Voltage to RI Pin: -0.3 to 7.0 V; (7)TJ Operating Junction Temperature: -40 to +125 ℃; (8)TSTG Storage Temperature Range: -55 to +150 ℃; (9)TL Lead Temperature (Wave Soldering or Infrared, 10 Seconds): 260 ℃.
Features
SG5841DZ features: (1)Green-Mode PWM Controller; (2)Low Start-Up Current (14μA); (3)Low Operating Current (4mA); (4)Programmable PWM Frequency with Hopping; (5)Peak-Current-Mode Control; (6)Cycle-by-Cycle Current Limiting; (7)Synchronized Slope Compensation; (8)Leading-Edge Blanking; (9)Constant Output Power Limit; (10)Totem Pole Output with Soft Driving; (11)VDD Over-Voltage Clamping.
Diagrams

| Image | Part No | Mfg | Description | ![]() |
Pricing (USD) |
Quantity | ||||||||||||
|---|---|---|---|---|---|---|---|---|---|---|---|---|---|---|---|---|---|---|
![]() |
![]() SG5841DZ |
![]() Fairchild Semiconductor |
![]() Switching Converters, Regulators & Controllers Highly-Integrated Grn Mode PWM Cntrl |
![]() Data Sheet |
![]()
|
|
||||||||||||
| Image | Part No | Mfg | Description | ![]() |
Pricing (USD) |
Quantity | ||||||||||||
![]() |
![]() SG5841 |
![]() Other |
![]() |
![]() Data Sheet |
![]() Negotiable |
|
||||||||||||
![]() |
![]() SG5841CSZ |
![]() Fairchild Semiconductor |
![]() Current Mode PWM Controllers Green-Mode PWM Controller |
![]() Data Sheet |
![]()
|
|
||||||||||||
![]() |
![]() SG5841DY |
![]() Fairchild Semiconductor |
![]() Voltage Mode PWM Controllers HI-INTEGRD GRN-MODE PWM CONTROLLER |
![]() Data Sheet |
![]() Negotiable |
|
||||||||||||
![]() |
![]() SG5841DZ |
![]() Fairchild Semiconductor |
![]() Switching Converters, Regulators & Controllers Highly-Integrated Grn Mode PWM Cntrl |
![]() Data Sheet |
![]()
|
|
||||||||||||
![]() |
![]() SG5841J |
![]() Other |
![]() |
![]() Data Sheet |
![]() Negotiable |
|
||||||||||||
![]() |
![]() SG5841JDY |
![]() Fairchild Semiconductor |
![]() Voltage Mode PWM Controllers HI-INTEGRD GRN-MODE PWM CONTROL W/JITTER |
![]() Data Sheet |
![]() Negotiable |
|
||||||||||||
(Hong Kong)










