Product Summary
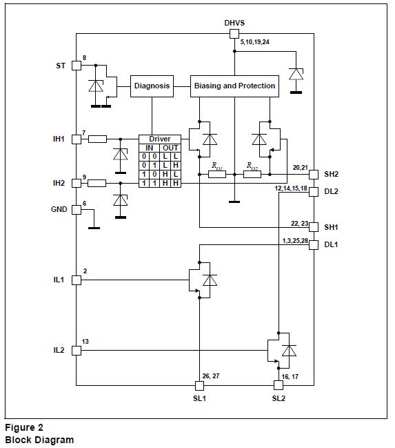
The BTS7700G is a TrilithIC. The device contains three dies in one package: One double high-side switch and two low-side switches. The drains of these three vertical DMOS chips are mounted on separated leadframes. The sources are connected to individual pins, so the BTS7700G can be used in H-bridge- as well as in any other configuration. The double high-side is manufactured in SMART SIPMOS technology which combines low RDS ON vertical DMOS power stages with CMOS control circuitry. The high-side switch BTS7700G is fully protected and contains the control and diagnosis circuitry. To achieve low RDS ON and fast switching performance, the low-side switches are manufactured in S-FET logic level technology. The equivalent standard product is the BUZ 104 SL.
Parametrics
BTS7700G absolute maximum ratings: (1)Supply voltage, VS: –0.3 to 42 V; (2)Supply voltage for full short circuit protection, VS(SCP): 28 V; (3)HS-drain current, IS:–7A when TA = 25℃; t < 100 ms; (4)HS-input current, IIH: –5 to 5 mA Pin at IH1 and IH2; (5)HS-input voltage, VIH: –10 to 16 V at Pin IH1 and IH2.
Features
BTS7700G features: (1)Quad D-MOS switch driver; (2)Free configurable as bridge or quad-switch; (3)Optimized for DC motor management applications; (4)Low RDS ON: 110 mΩ high-side switch, 90 mΩ lowside switch (typical values @ 25℃); (5)Maximum peak current: typ. 9 A @ 25℃; (6)Very low quiescent current: typ. 5 <A @ 25℃; (7)Small outline, enhanced power P-DSO-package; (8)Load and GND-short-circuit-protection; (9)Operates up to 40 V; (10)Status flag diagnosis; (11)Overtemperature shut down with hysteresis; (12)Internal clamp diodes; (13)Isolated sources for external current sensing; (14)Under-voltage detection with hysteresis; (15)PWM frequencies up to 50 kHz.
Diagrams

| Image | Part No | Mfg | Description |  | Pricing (USD) | Quantity | ||||||||||||
|---|---|---|---|---|---|---|---|---|---|---|---|---|---|---|---|---|---|---|
|  |  BTS7700G |  Infineon Technologies |  Power Switch ICs - POE / LAN QUAD D-MOS SW DRIVER TRILITH |  Data Sheet |  
 |  | ||||||||||||
|  |  BTS7700GT |  |  IC SW TRILITHIC 200MOHM PDSO28 |  Data Sheet |  Negotiable |  | ||||||||||||
 (Hong Kong)
 (Hong Kong) 
                         
                        
 
                                    




