Product Summary
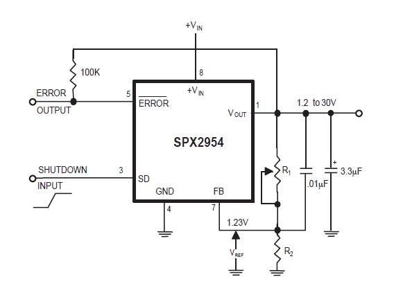
The SPX2954T-5.0 is a low power voltage regulator. It is an excellent choice for use in battery-powered applications such as cordless telephones, radio control systems, and portable computers. The SPX2954T-5.0 features low quiescent current and low dropout voltage (typ. 20mV at 100μA and 310mV at 250mA). This includes a tight initial tolerance (0.5% for SPX2954A), extremely good load and line regulation (0.05% typ.), and very low output temperature coefficient (20 ppm/℃ typ.), making the SPX2954T-5.0 useful as a low-power voltage reference.
Parametrics
SPX2954T-5.0 absolute maximum ratings: (1)Power Dissipation: Internally Limited; (2)Lead Temperature (soldering, 5 seconds): 260℃; (3)Storage Temperature Range: -65℃ to +150℃; (4)Operating Junction Temperature Range: -40℃ to +125℃; (5)Input Supply Voltage: -0.3V to +30V; (6)Feedback Input Voltage: -1.5V to +30V; (7)Shutdown Input Voltage: -0.3V to +30V; (8)Error Comparator Output: -0.3V to +30V; (9)ESD Rating: 2kV Min.
Features
SPX2954T-5.0 features: (1)5.0V and 3.3V Versions at 250mA Output; (2)Accurate 0.5% for SPX2954A; (3)Very Low Quiescent Current; (4)Low Dropout: 310mV at 250mA; (5)Extremely Tight Load and Line Regulation; (6)Very Low Temperature Coefficient; (7)Current and Thermal Limiting; (8)Need only 1μF for Stability; (9)Direct Replacement for LP2954; (10)Offered in TO-92, TO-263, SOT-223, TO-220 and SOIC.
Diagrams

![]() |
![]() SPX200 |
![]() Other |
![]() |
![]() Data Sheet |
![]() Negotiable |
|
||||||||||||
![]() |
![]() SPX2431 |
![]() Other |
![]() |
![]() Data Sheet |
![]() Negotiable |
|
||||||||||||
![]() |
![]() SPX2431AM-L |
![]() Exar |
![]() Voltage & Current References Precision Adjustable Shunt Regulator |
![]() Data Sheet |
![]()
|
|
||||||||||||
![]() |
![]() SPX2431AM-L/TR |
![]() Exar |
![]() Voltage & Current References PRECISION ADJ SHUNT |
![]() Data Sheet |
![]()
|
|
||||||||||||
![]() |
![]() SPX2431L |
![]() Other |
![]() |
![]() Data Sheet |
![]() Negotiable |
|
||||||||||||
![]() |
![]() SPX2431M-L |
![]() Exar |
![]() Voltage & Current References Precision Adjustable Shunt Regulator |
![]() Data Sheet |
![]()
|
|
||||||||||||
(Hong Kong)









