Product Summary
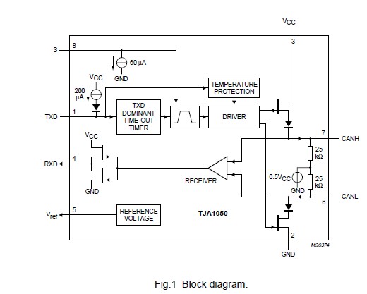
The TJA1050 is a high speed CAN transceiver, which provides differential transmit capability to the bus and differential receive capability to the CAN controller. The TJA1050 is the successor to the PCA82C250 high speed CAN transceiver. The most important improvements are: (1)Much lower ElectroMagnetic Emission (EME) due to optimal matching of the CANH and CANL output signals; (2)Improved behaviour in case of an unpowered node.
Parametrics
TJA1050 maximum ratings: (1)Supply voltage: 4.75 to 5.25 V; (2)DC voltage at CANH, 0 < VCC < 5.25 V; no time limit: -27 to +40 V; (3)Differential bus input voltage: 1.5 to 3 V; (4)Propagation delay TXD to RXD: VS = 0 V, 250 ns; (5)Operating ambient temperature: -40 +125 ℃.
Features
TJA1050 features: (1)High speed (up to 1 Mbaud); (2)Transmit Data (TXD) dominant time-out function; (3)Bus lines protected against transients in an automotive environment; (4)Silent mode in which the transmitter is disabled; (5)Differential receiver with wide common-mode range for high ElectroMagnetic Immunity (EMI); (6)Input levels compatible with 3.3 V devices; (7)Thermally protected; (8)Short-circuit proof to battery and ground; (9)An unpowered node does not disturb the bus lines.
Diagrams

| Image | Part No | Mfg | Description | ![]() |
Pricing (USD) |
Quantity | ||||
|---|---|---|---|---|---|---|---|---|---|---|
![]() |
![]() TJA1050T/H/V,112 |
![]() NXP Semiconductors |
![]() Network Controller & Processor ICs CAN 1MBd Silent 5V 8-Pin |
![]() Data Sheet |
![]() Negotiable |
|
||||
![]() |
![]() TJA1050T/H/V,118 |
![]() NXP Semiconductors |
![]() Network Controller & Processor ICs CAN 1MBd Silent 5V 8-Pin |
![]() Data Sheet |
![]() Negotiable |
|
||||
![]() |
![]() TJA1050T/N,112 |
![]() |
![]() IC TXRX CAN 8BIT 5.25V SOT96-1 |
![]() Data Sheet |
![]() Negotiable |
|
||||
![]() |
![]() TJA1050T/N,118 |
![]() |
![]() IC TXRX CAN 8BIT 5.25V SOT96-1 |
![]() Data Sheet |
![]() Negotiable |
|
||||
![]() |
![]() TJA1050T/N1,118 |
![]() NXP Semiconductors |
![]() Network Controller & Processor ICs HI-SPEED CAN XCVR |
![]() Data Sheet |
![]() Negotiable |
|
||||
![]() |
![]() TJA1050T/N1,518 |
![]() NXP Semiconductors |
![]() Network Controller & Processor ICs HI SPD CAN TRANSCVR |
![]() Data Sheet |
![]() Negotiable |
|
||||
![]() |
![]() TJA1050T/N1-T |
![]() NXP Semiconductors |
![]() Network Controller & Processor ICs HI SPD CAN TRANSCVR |
![]() Data Sheet |
![]() Negotiable |
|
||||
![]() |
![]() TJA1050T/V,118 |
![]() NXP Semiconductors |
![]() Network Controller & Processor ICs CAN 1MBd Silent 5V 8-Pin |
![]() Data Sheet |
![]() Negotiable |
|
||||
(Hong Kong)










