Product Summary
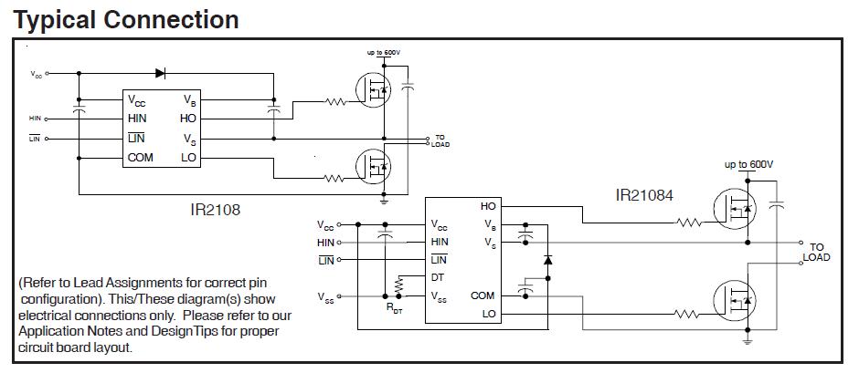
The IR21084S is a high voltage, high speed power MOSFET and IGBT driver with dependent high and low side referenced output channels. Proprietary HVIC and latch immune CMOS technologies enable ruggedized monolithic construction. The logic input of the IR21084S is compatible with standard CMOS or LSTTL output, down to 3.3V logic. The IR21084S feature a high pulse current buffer stage designed for minimum driver cross-conduction. The floating channel can be used to drive an N-channel power MOSFET or IGBT in the high side configuration which operates up to 600 volts.
Parametrics
IR21084S absolute maximum ratings: (1)VB, High side floating absolute voltage: -0.3 to 625V; (2)VS, High side floating supply offset voltage: VB - 25 to VB + 0.3V; (3)VHO, High side floating output voltage: VS - 0.3 to VB + 0.3V; (4)VCC, Low side and logic fixed supply voltage: -0.3 to 25V; (5)VLO, Low side output voltage: -0.3V to VCC + 0.3V; (6)DT, Programmable dead-time pin voltage (IR21084 only) VSS - 0.3V to VCC + 0.3V; (7)VIN, Logic input voltage (HIN & LIN): VSS - 0.3V to VCC + 0.3V; (8)VSS, Logic ground (IR21084 only): VCC - 25v to VCC + 0.3v; (9)dVS/dt, Allowable offset supply voltage transient: 50 V/ns; (10)PD, Package power dissipation @ TA ≤ +25℃: 1.0W; (11)RthJA, Thermal resistance, junction to ambient: 120℃/W; (12)TJ, Junction temperature: 150℃; (13)TS, Storage temperature: -50 to 150℃; (14)TL, Lead temperature (soldering, 10 seconds): 300℃.
Features
IR21084S features: (1)Floating channel designed for bootstrap operation Fully operational to +600V Tolerant to negative transient voltage dV/dt immune; (2)Gate drive supply range from 10 to 20V; (3)Undervoltage lockout for both channels; (4)3.3V, 5V and 15V input logic compatible; (5)Cross-conduction prevention logic; (6)Matched propagation delay for both channels; (7)High side output in phase with HIN input; (8)Low side output out of phase with LIN input; (9)Logic and power ground +/- 5V offset.; (10)Internal 540ns dead-time, and programmable up to 5us with one external RDT resistor; (11)Lower di/dt gate driver for better noise immunity; (12)Available in Lead-Free.
Diagrams

| Image | Part No | Mfg | Description |  | Pricing (USD) | Quantity | ||||||||||||
|---|---|---|---|---|---|---|---|---|---|---|---|---|---|---|---|---|---|---|
|  |  IR21084S |  |  IC DRIVER HALF BRIDGE 14SOIC |  Data Sheet |  Negotiable |  | ||||||||||||
|  |  IR21084SPBF |  International Rectifier |  Power Driver ICs |  Data Sheet |  
 |  | ||||||||||||
|  |  IR21084STRPBF |  International Rectifier |  Power Driver ICs |  Data Sheet |  
 |  | ||||||||||||
|  |  IR21084STR |  |  IC DRIVER HALF BRIDGE 14SOIC |  Data Sheet |  Negotiable |  | ||||||||||||
 (Hong Kong)
 (Hong Kong) 
                         
                        
 
                                    




