Product Summary
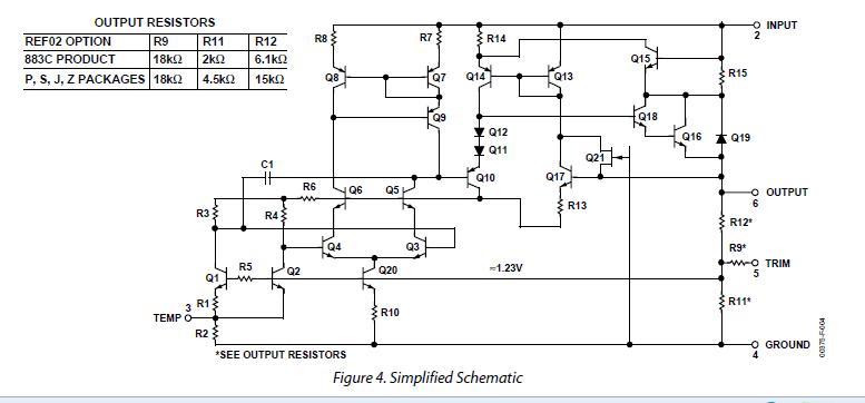
The REF02Z is a precision voltage reference. The REF02Z provides a stable 5 V output that can be adjusted over a ±6% range with minimal effect on temperature stability. Single-supply operation over an input voltage range of 7 V to 40 V, low current drain of 1 mA, and excellent temperature stability are achieved with an improved band gap design. Low cost, low noise, and low power make the REF02Z an excellent choice whenever a stable voltage reference is required. Applications include DACs and ADCs, portable instrumentation, and digital voltmeters. The versatility of the REF02Z is enhanced by its use as a monolithic temperature transducer
Parametrics
REF02Z absolute maximum ratings: (1)Input Voltage: 40 V; (2)Output Short-Circuit Duration to Ground or VIN: Indefinite; (3)Storage Temperature Range: –65 to +150℃; (4)Operating Temperature Range: 0 to 70℃; (5)Lead Temperature Range (Soldering 10 sec): 300℃.
Features
REF02Z features: (1)5 V output: ±0.3% maximum; (2)Temperature voltage output: 1.96 mV/℃; (3)Adjustment range: ±3% minimum; (4)Excellent temperature stability: 8.5 ppm/℃ maximum; (5)Low noise: 15 μV p-p maximum; (6)Low supply current: 1.4 mA maximum; (7)Wide input voltage range: 7 V to 40 V; (8)High load-driving capability: 10 mA; (9)No external components; (10)Short-circuit proof.
Diagrams

| Image | Part No | Mfg | Description | ![]() |
Pricing (USD) |
Quantity | ||||||
|---|---|---|---|---|---|---|---|---|---|---|---|---|
![]() |
![]() REF02Z/883B |
![]() Maxim Integrated Products |
![]() Voltage & Current References |
![]() Data Sheet |
![]() Negotiable |
|
||||||
![]() |
![]() REF02Z-G107 |
![]() Maxim Integrated Products |
![]() Voltage & Current References |
![]() Data Sheet |
![]() Negotiable |
|
||||||
![]() |
![]() REF02Z |
![]() |
![]() IC VREF SERIES PREC 5V 8-CERDIP |
![]() Data Sheet |
![]()
|
|
||||||
(Hong Kong)










