Product Summary
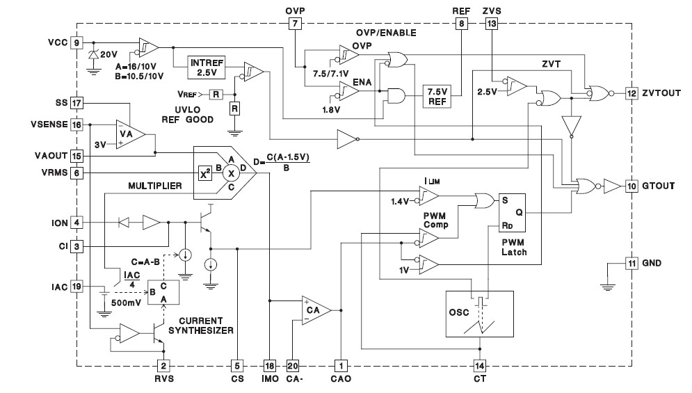
The UC3855BDW provides all the control features necessary for high power, high frequency PFC boost converters. The average current mode control method allows for stable, low distortion AC line current programming without the need for slope compensation. In addition, the UC3855BDW utilizes an active snubbing or ZVT (Zero Voltage Transition technique) to dramatically reduce diode recovery and MOSFET turn-on losses, resulting in lower EMI emissions and higher efficiency. Boost converter switching frequencies up to 500kHz are now realizable, requiring only an additional small MOSFET, diode, and inductor to resonantly soft switch the boost diode and switch. Average current sensing of the UC3855BDW can be employed using a simple resistive shunt or a current sense transformer. Using the current sense transformer method, the internal current synthesizer circuit buffers the inductor current during the switch on-time, and reconstructs the inductor current during the switch off-time. Improved signal to noise ratio and negligible current sensing losses make this an attractive solution for higher power applications.
Parametrics
UC3855BDW absolute maximum ratings: (1)Supply Voltage VCC: Internally Limited; (2)VCC Supply Clamp Current: 20mA; (3)PFC Gate Driver Current (continuous): ± 0.5A; (4)PFC Gate Driver Current (peak): ± 1.5A; (5)ZVT Drive Current (continuous): ± 0.25A; (6)ZVT Drive Current (peak): ± 0.75A; (7)Input Current (IAC, RT, RVA): 5mA; (8)Analog Inputs (except Peak Limit): 0.3 to 10V; (9)Peak Limit Input: 0.3 to 6.5V; (10)Softstart Sinking Current: 1.5mA; (11)Storage Temperature: 65℃ to +150℃; (12)Junction Temperature: 55℃ to +150℃; (13)Lead Temperature (Soldering, 10 sec.): +300℃.
Features
UC3855BDW features: (1)Controls Boost PWM to Near Unity Power Factor; (2)Fixed Frequency Average Current Mode Control Minimizes Line Current Distortion; (3)Built-in Active Snubber (ZVT) allows Operation to 500kHz, improved EMI and Efficiency; (4)Inductor Current Synthesizer allows Single Current Transformer Current Sense for Improved Efficiency and Noise Margin; (5)Accurate Analog Multiplier with Line Compensator allows for Universal Input Voltage Operation; (6)High Bandwidth (5MHz), Low Offset Current Amplifier; (7)Overvoltage and Overcurrent protection.
Diagrams

| Image | Part No | Mfg | Description | ![]() |
Pricing (USD) |
Quantity | ||||||||||||
|---|---|---|---|---|---|---|---|---|---|---|---|---|---|---|---|---|---|---|
![]() |
![]() UC3855BDW |
![]() Texas Instruments |
![]() Power Factor Correction ICs High Performance Preregulator |
![]() Data Sheet |
![]()
|
|
||||||||||||
![]() |
![]() UC3855BDWG4 |
![]() Texas Instruments |
![]() Power Factor Correction ICs High Performance Preregulator |
![]() Data Sheet |
![]()
|
|
||||||||||||
![]() |
![]() UC3855BDWTR |
![]() Texas Instruments |
![]() Power Factor Correction ICs High Performance Preregulator |
![]() Data Sheet |
![]()
|
|
||||||||||||
![]() |
![]() UC3855BDWTRG4 |
![]() Texas Instruments |
![]() Power Factor Correction ICs High Performance Preregulator |
![]() Data Sheet |
![]()
|
|
||||||||||||
(Hong Kong)









